Instance Verification Kit (IVK)
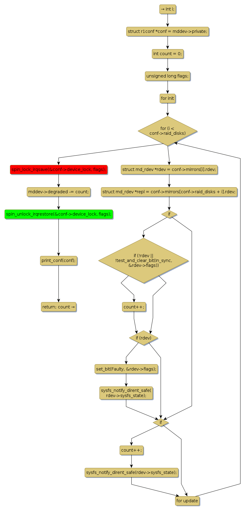
spin lock @ [45404+45+/linux-3.19-rc1/drivers/md/raid1.c]
Instance Signature: device_lock
|
The Matching Pair Graph:
|
|
Function Name
|
Control Flow Graph (CFG)
|
Events Flow Graph (EFG)
|
Source Correspondence
|
|
raid1_spare_active
|
|
|
[44235+18+/linux-3.19-rc1/drivers/md/raid1.c]
|